Linux Signal Handle
Table of Contents
1. Linux signal handle
3. 信号基本概念以及定义
3.1. Signal设计目的
- siganl提供一个基础的异步通知机制而设计
- signal是一种IPC手段
与其他IPC手段不同的是,不需要专门的线程block住去等待消息
3.2. 1. Linux 信号定义
include/uapi/asm-generic/signal.h
#define _NSIG 64#define _NSIG_BPW __BITS_PER_LONG#define _NSIG_WORDS (_NSIG / _NSIG_BPW)#define SIGHUP 1#define SIGINT 2#define SIGQUIT 3#define SIGILL 4#define SIGTRAP 5#define SIGABRT 6#define SIGIOT 6#define SIGBUS 7#define SIGFPE 8#define SIGKILL 9#define SIGUSR1 10#define SIGSEGV 11#define SIGUSR2 12#define SIGPIPE 13#define SIGALRM 14#define SIGTERM 15#define SIGSTKFLT 16#define SIGCHLD 17#define SIGCONT 18#define SIGSTOP 19#define SIGTSTP 20#define SIGTTIN 21#define SIGTTOU 22#define SIGURG 23#define SIGXCPU 24#define SIGXFSZ 25#define SIGVTALRM 26#define SIGPROF 27#define SIGWINCH 28#define SIGIO 29#define SIGPOLL SIGIO/*#define SIGLOST 29*/#define SIGPWR 30#define SIGSYS 31#define SIGUNUSED 31/* These should not be considered constants from userland. */#define SIGRTMIN 32#ifndef SIGRTMAX#define SIGRTMAX _NSIG#endif
- 内核相关结构体
Signal 内部数据结构
struct task_struct {/* Signal handlers: */struct signal_struct *signal; //同一线程组共有的sigpending链表struct sighand_struct *sighand;sigset_t blocked;sigset_t real_blocked;/* Restored if set_restore_sigmask() was used: */sigset_t saved_sigmask;struct sigpending pending; //私有的sigpending链表unsigned long sas_ss_sp;size_t sas_ss_size;unsigned int sas_ss_flags;};struct signal_struct {atomic_t sigcnt;atomic_t live;int nr_threads;struct list_head thread_head;wait_queue_head_t wait_chldexit; /* for wait4() *//* shared signal handling: */struct sigpending shared_pending;/* thread group exit support */int group_exit_code;struct task_struct *group_exit_task;struct rlimit rlim[RLIM_NLIMITS];};struct sigpending {struct list_head list;sigset_t signal;};struct sigqueue {struct list_head list;int flags;siginfo_t info;struct user_struct *user;};struct sighand_struct {atomic_t count;struct k_sigaction action[_NSIG];spinlock_t siglock;wait_queue_head_t signalfd_wqh;};
> sigset_t: bitmap for signal state
4. 信号发送
- raise(3)
发送信号给当前线程 - kill(2)
发送给特定进程,进程组,或全部进程 - killpg(3)
发送给进程组 - pthread_kill(3)
发送给指定线程 - tgkill(2)
发送给指定线程,通常用来实现pthread_kill - sigqueue(3)
发送信号给指定进程,可以携带一个int,或者指针类型数据。
sigqueue编程示例
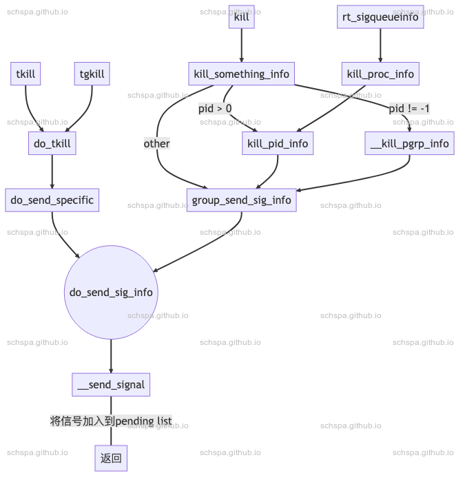
4.1. 内核中信号发送流程

不管从哪条路径发送信号,最终入口都是__send_signal
4.1.1. alloc sigqueue 结构题
注: alloc失败时,内核向进程发送的信号可以顺利发送 ### task选择 ###
complete_signal函数 1. 优先给主线程 2. 在所有线程中查找可以注册的线程
### 在加入信号链表,设置对应的bitmap之后返回 ###
4.2. 信号接收
- sig_action 设置信号处理函数
- sigwait 同步等待信号
- sigsuspend 同步等待信号,仅一次
- sigblock 阻塞信号
- siginterrupt 更改restart_systemcall行为,默认false(0)
- sigpause 废弃,用sigsuspend
4.2.1. 信号处理途径
- Kernel handler
- 如果进程没有实现信号处理函数,则由内核默认处理函数处理
- 部分信号(SIGSTOP,SIGKILL)用户进程无权设置处理函数,也不能block
- Process defined handler
- 如果设置了信号处理函数,则可以跳转到自己处理函数执行
- Ignore
- 进程设置忽略信号
- Kernel handler
- Ignore
- Terminate
- Coredump
- Stop
“ +--------------------+------------------+* | POSIX signal | default action |* +------------------+------------------+* | SIGHUP | terminate* | SIGINT | terminate* | SIGQUIT | coredump* | SIGILL | coredump* | SIGTRAP | coredump* | SIGABRT/SIGIOT | coredump* | SIGBUS | coredump* | SIGFPE | coredump* | SIGKILL | terminate* | SIGUSR1 | terminate* | SIGSEGV | coredump* | SIGUSR2 | terminate* | SIGPIPE | terminate* | SIGALRM | terminate* | SIGTERM | terminate* | SIGCHLD | ignore* | SIGCONT | ignore* | SIGSTOP | stop* | SIGTSTP | stop* | SIGTTIN | stop* | SIGTTOU | stop* | SIGURG | ignore* | SIGXCPU | coredump* | SIGXFSZ | coredump* | SIGVTALRM | terminate* | SIGPROF | terminate* | SIGPOLL/SIGIO | terminate* | SIGSYS/SIGUNUSED | coredump* | SIGSTKFLT | terminate* | SIGWINCH | ignore* | SIGPWR | terminate* | SIGRTMIN-SIGRTMAX| terminate* +------------------+------------------+* | non-POSIX signal | default action |* +------------------+------------------+* | SIGEMT | coredump |* +--------------------+------------------+”摘录来自: Raghu Bharadwaj. "Mastering Linux Kernel Development: A
kernel developer's reference manual。" iBooks.

- Ignore
- Process defined handler

摘录来自: Raghu Bharadwaj. "Mastering Linux Kernel Development: A kernel
developer's reference manual。" iBooks.
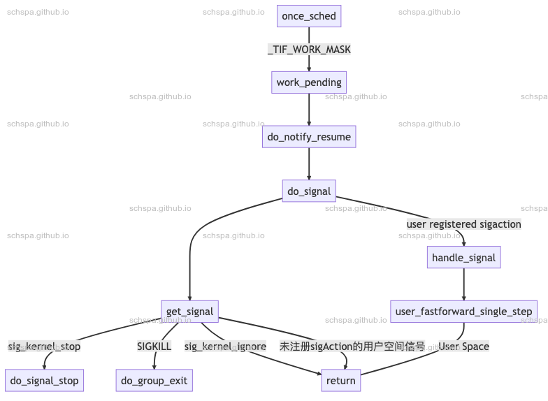
4.2.2. do_signal_stop流程 (SIGSTOP)
main with flags:JOBCTL_STOP_PENDING, group_stop_count is threads thread1
wakeup with JOBCTL_STOP_DEQUEUED thread2 wakeup with
JOBCTL_STOP_DEQUEUED do_notify_parent_cldstop //last one send this
signal


4.2.3. kill流程 (SIGKILL)

4.2.4. SEGV流程
- 异常处理表
static const struct fault_info fault_info[] = {{ do_bad, SIGKILL, SI_KERNEL, "ttbr address size fault" },{ do_bad, SIGKILL, SI_KERNEL, "level 1 address size fault" },{ do_bad, SIGKILL, SI_KERNEL, "level 2 address size fault" },{ do_bad, SIGKILL, SI_KERNEL, "level 3 address size fault" },{ do_translation_fault, SIGSEGV, SEGV_MAPERR, "level 0 translation fault" },{ do_translation_fault, SIGSEGV, SEGV_MAPERR, "level 1 translation fault" },{ do_translation_fault, SIGSEGV, SEGV_MAPERR, "level 2 translation fault" },{ do_translation_fault, SIGSEGV, SEGV_MAPERR, "level 3 translation fault" },{ do_bad, SIGKILL, SI_KERNEL, "unknown 8" },{ do_page_fault, SIGSEGV, SEGV_ACCERR, "level 1 access flag fault" },{ do_page_fault, SIGSEGV, SEGV_ACCERR, "level 2 access flag fault" },{ do_page_fault, SIGSEGV, SEGV_ACCERR, "level 3 access flag fault" },{ do_bad, SIGKILL, SI_KERNEL, "unknown 12" },{ do_page_fault, SIGSEGV, SEGV_ACCERR, "level 1 permission fault" },{ do_page_fault, SIGSEGV, SEGV_ACCERR, "level 2 permission fault" },{ do_page_fault, SIGSEGV, SEGV_ACCERR, "level 3 permission fault" },{ do_sea, SIGBUS, BUS_OBJERR, "synchronous external abort" },{ do_bad, SIGKILL, SI_KERNEL, "unknown 17" },...};static void do_bad_area(unsigned long addr, unsigned int esr, struct pt_regs *regs){/** If we are in kernel mode at this point, we have no context to* handle this fault with.*/if (user_mode(regs)) {const struct fault_info *inf = esr_to_fault_info(esr);struct siginfo si = {.si_signo = inf->sig,.si_code = inf->code,.si_addr = (void __user *)addr,};__do_user_fault(&si, esr);} else {__do_kernel_fault(addr, esr, regs);}}static void __do_user_fault(struct siginfo *info, unsigned int esr){...arm64_force_sig_info(info, esr_to_fault_info(esr)->name, current);} - tomestoned进程
system/core/debuggerd/tombstoned/tombstoned.rc
service tombstoned /system/bin/tombstoneduser tombstonedgroup system# Don't start tombstoned until after the real /data is mounted.class late_startsocket tombstoned_crash seqpacket 0666 system systemsocket tombstoned_intercept seqpacket 0666 system systemsocket tombstoned_java_trace seqpacket 0666 system systemwritepid /dev/cpuset/system-background/tasks - 信号处理函数
for android N
Android进程Crash处理流程
for android O
/** This code is called after the linker has linked itself and* fixed it's own GOT. It is safe to make references to externs* and other non-local data at this point.*/static ElfW(Addr) __linker_init_post_relocation(KernelArgumentBlock& args) {ProtectedDataGuard guard;...#ifdef __ANDROID__debuggerd_callbacks_t callbacks = {.get_abort_message = []() {return g_abort_message;},.post_dump = ¬ify_gdb_of_libraries,};debuggerd_init(&callbacks);#endifg_linker_logger.ResetState();...}// Handler that does crash dumping by forking and doing the processing in the child.// Do this by ptracing the relevant thread, and then execing debuggerd to do the actual dump.static void debuggerd_signal_handler(int signal_number, siginfo_t* info, void* context) {...debugger_thread_info thread_info = {.crash_dump_started = false,.pseudothread_tid = -1,.crashing_tid = __gettid(),.signal_number = signal_number,.info = info};// Set PR_SET_DUMPABLE to 1, so that crash_dump can ptrace us.int orig_dumpable = prctl(PR_GET_DUMPABLE);if (prctl(PR_SET_DUMPABLE, 1) != 0) {fatal_errno("failed to set dumpable");}// Essentially pthread_create without CLONE_FILES (see debuggerd_dispatch_pseudothread).pid_t child_pid =clone(debuggerd_dispatch_pseudothread, pseudothread_stack,CLONE_THREAD | CLONE_SIGHAND | CLONE_VM | CLONE_CHILD_SETTID | CLONE_CHILD_CLEARTID,&thread_info, nullptr, nullptr, &thread_info.pseudothread_tid);if (child_pid == -1) {fatal_errno("failed to spawn debuggerd dispatch thread");}// Wait for the child to start...futex_wait(&thread_info.pseudothread_tid, -1);// and then wait for it to finish.futex_wait(&thread_info.pseudothread_tid, child_pid);}static int debuggerd_dispatch_pseudothread(void* arg) {debugger_thread_info* thread_info = static_cast<debugger_thread_info*>(arg);for (int i = 0; i < 1024; ++i) {close(i);}int devnull = TEMP_FAILURE_RETRY(open("/dev/null", O_RDWR));// devnull will be 0.TEMP_FAILURE_RETRY(dup2(devnull, STDOUT_FILENO));TEMP_FAILURE_RETRY(dup2(devnull, STDERR_FILENO));int pipefds[2];if (pipe(pipefds) != 0) {fatal_errno("failed to create pipe");}// Don't use fork(2) to avoid calling pthread_atfork handlers.int forkpid = clone(nullptr, nullptr, 0, nullptr);if (forkpid == -1) {async_safe_format_log(ANDROID_LOG_FATAL, "libc","failed to fork in debuggerd signal handler: %s", strerror(errno));} else if (forkpid == 0) {TEMP_FAILURE_RETRY(dup2(pipefds[1], STDOUT_FILENO));close(pipefds[0]);close(pipefds[1]);raise_caps();char main_tid[10];char pseudothread_tid[10];char debuggerd_dump_type[10];async_safe_format_buffer(main_tid, sizeof(main_tid), "%d", thread_info->crashing_tid);async_safe_format_buffer(pseudothread_tid, sizeof(pseudothread_tid), "%d",thread_info->pseudothread_tid);async_safe_format_buffer(debuggerd_dump_type, sizeof(debuggerd_dump_type), "%d",get_dump_type(thread_info));execl(CRASH_DUMP_PATH, CRASH_DUMP_NAME, main_tid, pseudothread_tid, debuggerd_dump_type,nullptr);fatal_errno("exec failed");} else {close(pipefds[1]);char buf[4];ssize_t rc = TEMP_FAILURE_RETRY(read(pipefds[0], &buf, sizeof(buf)));if (rc == -1) {async_safe_format_log(ANDROID_LOG_FATAL, "libc", "read of IPC pipe failed: %s",strerror(errno));} else if (rc == 0) {async_safe_format_log(ANDROID_LOG_FATAL, "libc", "crash_dump helper failed to exec");} else if (rc != 1) {async_safe_format_log(ANDROID_LOG_FATAL, "libc","read of IPC pipe returned unexpected value: %zd", rc);} else {if (buf[0] != '\1') {async_safe_format_log(ANDROID_LOG_FATAL, "libc", "crash_dump helper reported failure");} else {thread_info->crash_dump_started = true;}}close(pipefds[0]);// Don't leave a zombie child.int status;if (TEMP_FAILURE_RETRY(waitpid(forkpid, &status, 0)) == -1) {async_safe_format_log(ANDROID_LOG_FATAL, "libc", "failed to wait for crash_dump helper: %s",strerror(errno));} else if (WIFSTOPPED(status) || WIFSIGNALED(status)) {async_safe_format_log(ANDROID_LOG_FATAL, "libc", "crash_dump helper crashed or stopped");thread_info->crash_dump_started = false;}}syscall(__NR_exit, 0);return 0;}clone参数 clone(debuggerd_dispatch_pseudothread, pseudothread_stack,
CLONE_THREAD | CLONE_SIGHAND | CLONE_VM | CLONE_CHILD_SETTID |
CLONE_CHILD_CLEARTID, &thread_info, nullptr, nullptr,
&thread_info.pseudothread_tid); //
http://androidxref.com/9.0.0_r3/xref/bionic/libc/bionic/pthread_create.cpp#302
int flags = CLONE_VM | CLONE_FS | CLONE_FILES | CLONE_SIGHAND |
CLONE_THREAD | CLONE_SYSVSEM | CLONE_SETTLS | CLONE_PARENT_SETTID |
CLONE_CHILD_CLEARTID;
4.2.5. Signal调试
- tracing event
/d/tracing/events/signal/signal_generate
/d/tracing/events/signal/signal_deliver
remote_job_disp-24083 [000] d..2 5497.143322: signal_deliver: sig=9 errno=0 code=0 sa_handler=0 sa_flags=0ActivityManager-7834 [001] d..2 5497.171845: signal_generate: sig=9 errno=0 code=0 comm=id.printspooler pid=25155 grp=1 res=0FileObserver-25196 [000] d..3 5497.176538: signal_generate: sig=17 errno=0 code=262146 comm=main pid=7514 grp=1 res=0main-7514 [002] d..2 5497.176804: signal_deliver: sig=17 errno=0 code=262146 sa_handler=7f836cfef8 sa_flags=0ActivityManager-7834 [001] d..2 5497.222412: signal_generate: sig=9 errno=0 code=0 comm=rsonalassistant pid=24800 grp=1 res=0ActivityManager-7834 [001] d..2 5497.227639: signal_generate: sig=9 errno=0 code=0 comm=rsonalassistant pid=24800 grp=1 res=2Profile Saver-24878 [000] d..3 5497.229721: signal_generate: sig=17 errno=0 code=262146 comm=main pid=717 grp=1 res=0main-717 [001] d..2 5497.230300: signal_deliver: sig=17 errno=0 code=262146 sa_handler=f31702e1 sa_flags=4000000remote_job_disp-24083 [000] d..3 5497.285461: signal_generate: sig=17 errno=0 code=262146 comm=main pid=717 grp=1 res=0main-717 [001] d..2 5497.285844: signal_deliver: sig=17 errno=0 code=262146 sa_handler=f31702e1 sa_flags=4000000SysUiBg-8259 [000] d.h6 5497.365086: signal_generate: sig=32 errno=0 code=131070 comm=POSIX timer 344 pid=15551 grp=0 res=0Thread-24-25413 [001] d.h3 5497.751070: signal_generate: sig=32 errno=0 code=131070 comm=POSIX timer 0 pid=8158 grp=0 res=0Thread-24-25413 [001] d.h3 5497.868609: signal_generate: sig=32 errno=0 code=131070 comm=POSIX timer 344 pid=15551 grp=0 res=0Binder:7518_3-8391 [002] d.h2 5497.958303: signal_generate: sig=14 errno=0 code=128 comm=sensors.qcom pid=614 grp=1 res=0perfd-2666 [007] .n.1 5498.123490: tracing_mark_write: B|459|perf_lock_acq: send output handle 10233 to client(pid 7767, tid=8320) - 查看进程信号屏蔽,处理信息
cat /proc/xxx/status
mido:/ # cat /proc/7767/statusName: system_serverState: S (sleeping)Tgid: 7767Pid: 7767PPid: 7514TracerPid: 0Uid: 1000 1000 1000 1000Gid: 1000 1000 1000 1000Ngid: 0FDSize: 1024Groups: 1001 1002 1003 1004 1005 1006 1007 1008 1009 1010 1018 1021 1032 3001 3002 3003 3006 3007 3009 3010 9801VmPeak: 2826432 kBVmSize: 2702540 kBVmLck: 144456 kBVmPin: 0 kBVmHWM: 383340 kBVmRSS: 325492 kBVmData: 438872 kBVmStk: 8196 kBVmExe: 16 kBVmLib: 140536 kBVmPTE: 1824 kBVmSwap: 24688 kBThreads: 211SigQ: 6/10397 //size/limitsSigPnd: 0000000000000000 //挂起,等待处理的信号(本线程专属)ShdPnd: 0000000000000000 //挂起,等待处理的信号(线程组公用)SigBlk: 0000000000001204 //被sigwait注册处理的信号, 这里 3) SIGQUIT, 10) SIGUSR1, 13) SIGPIPE被上层通过系统调用等待SigIgn: 0000000000000001 //忽略的信号SigCgt: 20000002000084f8 //被上层通过sigaction注册捕捉的信号,这个地方SIGABRT, SIGBUS, SIGSEGV等异常信号都被捕捉,用以输出tomestoneCapInh: 0000000000000000CapPrm: 0000001007897c20CapEff: 0000001007897c20CapBnd: 0000000000000000Seccomp: 0Cpus_allowed: d7Cpus_allowed_list: 0-2,4,6-7Mems_allowed: 1Mems_allowed_list: 0voluntary_ctxt_switches: 69902nonvoluntary_ctxt_switches: 3480